学院新闻

我院喜获“第三届‘天加杯’全国暖通空调学生科技竞赛”一等奖

来源:     作者:     时间:2019年12月05日 10:37     点击量:

由暖通空调产业技术创新联盟和南京天加环境科技有限公司联合主办、中国建筑学会暖通空调分会和中国制冷学会空调热泵专业委员会支持的“‘天加杯’全国暖通空调学生科技竞赛”旨在鼓励和提升我国建筑环境与能源应用专业学生参与国际赛事的水平和能力,在校及毕业1年以内的本科生和硕士研究生均可参赛,参赛作品及答辩语言采用全英文,第一名将代表中国参加世界暖通行业大学生科技竞赛。

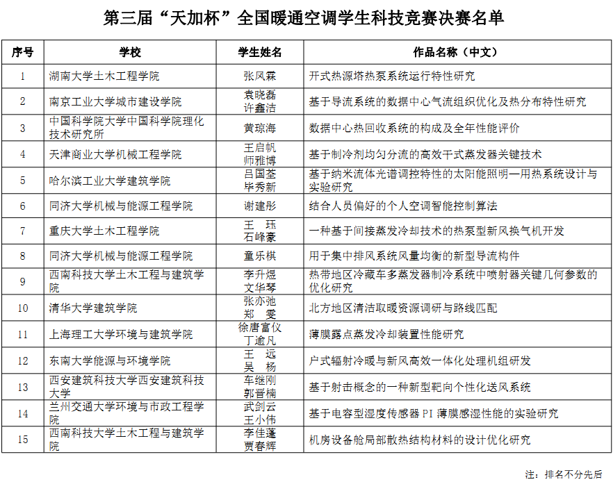
2019年第三届初赛共有来自清华、天大、哈工大等35所院校的46个作品,分三个赛区进行角逐,我院选派2018届硕士研究生武剑云及其导师周文和递交了参赛作品。决赛于123第三届中国暖通空调产业年会(2019)期间在昆明举行,15个入选决赛的作品角逐一、二、三等奖。基于硕士期间的辛勤付出、赛前的反复打磨和演练、临场的正常发挥等,我院武剑云、王小伟同学的参赛作品与天津商业大学作品并列一等奖,同时有望获得代表国家参加世界大赛的机会。

本次比赛一等奖的获得,提高了我院及建环专业声誉,增强了建环专业教师的信心,激发了建环学生热爱专业、勤奋学习的热情。

 

 

 

 

友情链接